旋乐吧spin8

工业控制
针对工业控制领域推出高精度电流环芯片、HART芯片和工业级传感器信号调理芯片,满足工业测量、通信等多方面使用需求。
方案概述
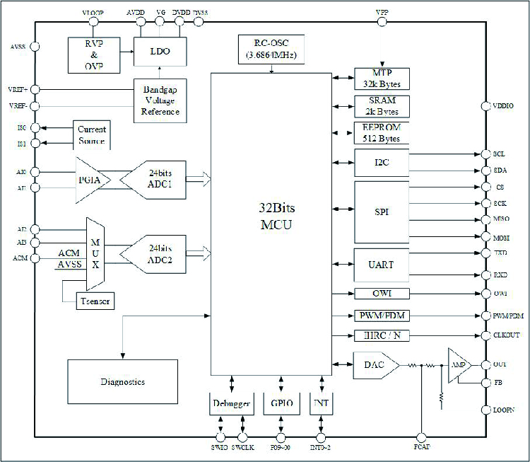
本系列产品针对传感器信号测量,专为变送器方案设计。集成了传感器激励电路、PGIA、多路ADC、模拟量输出和多种通信接口,配合简单地外围电路,即可实现变送器方案的单芯片设计。专用的变送器信号调理芯片搭配集成的校准算法,可快速实现变送器的量产和校准工作。内部包括32 bits MCU,可定制方案开发,节省外部MCU,降低系统功耗。
方案优势
  • 芯片集成度高,方案简洁,非常适合阻式或电压型传感器信号测量

  • 集成模拟输出,可实现4-20mA/0-2.5V/0-5V/0-10V输出

  • 集成MCU,可实现定制开发,节省外部控制单元

  • 可实现程控校准,提高生产效率

  • 集成温度传感器,可用于温补

芯片集成度高,方案简洁,非常适合阻式或电压型传感器信号测量

集成模拟输出,可实现4-20mA/0-2.5V/0-5V/0-10V输出

集成MCU,可实现定制开发,节省外部控制单元

可实现程控校准,提高生产效率

集成温度传感器,可用于温补

技术特点
  • 32 bits MCU,最高1.8432MHz工作频率

  • 32k Bytes MTP,2k Bytes SRAM,512 Bytes EEPROM

  • 内置3.6864 MHz RC振荡器,校准后在-55~125℃温度范围内典型误差小于±2%

  • 内置双24 bits ADC,低噪声PGA,支持差分和单端输入,可切换至内部温度传感器

  • 内置高精度16 bits DAC,支持比例和绝对型电压输出,支持4~20mA电流输出

  • 内置一路电压激励源,激励电压可选为2.5V和4V

  • 内置两路电流激励源,激励电流100uA、250uA、500uA和750uA可选

  • 内置低温漂基准,温漂典型值为5ppm℃,最大值为10ppm/℃

  • 支持OWI通信模式,可直接支持三线传输感器和双线 4~20mA变送器的校准

  • 工作电压范围:内置高压电源管理模块,支持6.5~40V宽电压供电

  • 工作温度范围:-55~125℃

应用框图

产品视频